Measuring the Effectiveness of E-Recruitment
Tuesday, 11 June 2013
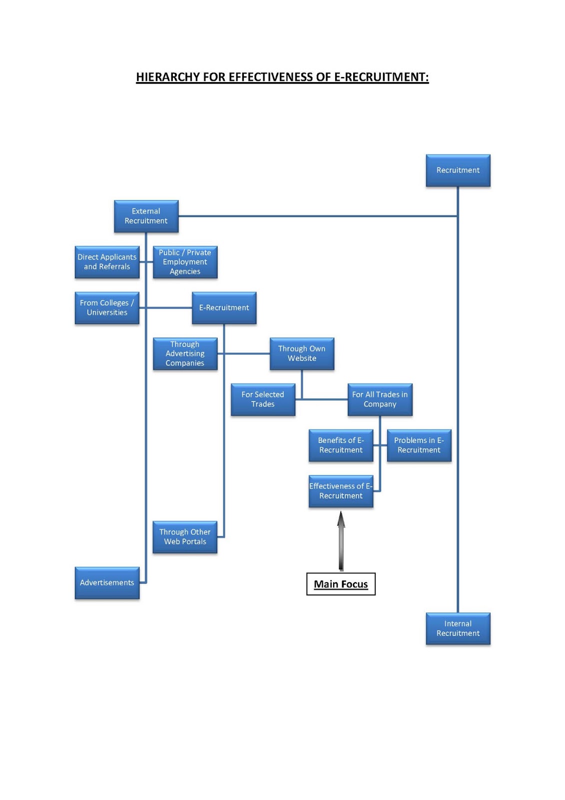
Mind Map & Hierarchy
No comments:
Post a Comment
Newer Post
Older Post
Home
Subscribe to:
Post Comments (Atom)
No comments:
Post a Comment